The Hardware Engineers may need use these twenty circuits at any time
If you are the electronic enthusiasts,or the students whose major are Automation,Electronic or Electronic control,should remember and familiar with the following twenty basic analog circuits.
If you want be an excellent maintenance and repair technician for electronic products and industrial control equipment,you should have the ability to analyze the role of all components in these 20 circuits,can know what the function would be impact if any one of the components are bad,can know the change rule when measuring the parameters of the electronic parts, can deal well for the bad components; can analysis the signal flow and phase change for those circuits;can analysis the signal waveform changes in the process; can understand the size of the impedance of input and output in these circuits, and the relationship of signal and impedance.
If you want be a professional Electronic Engineer,you should have the ability to measure
and work out input and output impedance of these twenty circuits,to work out the ratio of the output signal and the input signal,can know the relationship between the signal current or voltage and the circuit parameters in the circuit,can know relationship between the extent of signal and frequency in the circuit, can understand the relationship between the phase and frequency,can choose the most suitable components when design a circuit.
1.Bridge Rectifier Circuit
2.Power Supply Filter Circuit
3.Signal Filter
4.Differentiating Circuit and Integrating Circuit
5.Common Emitter Amplifier Circuit
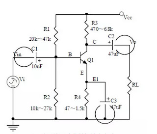
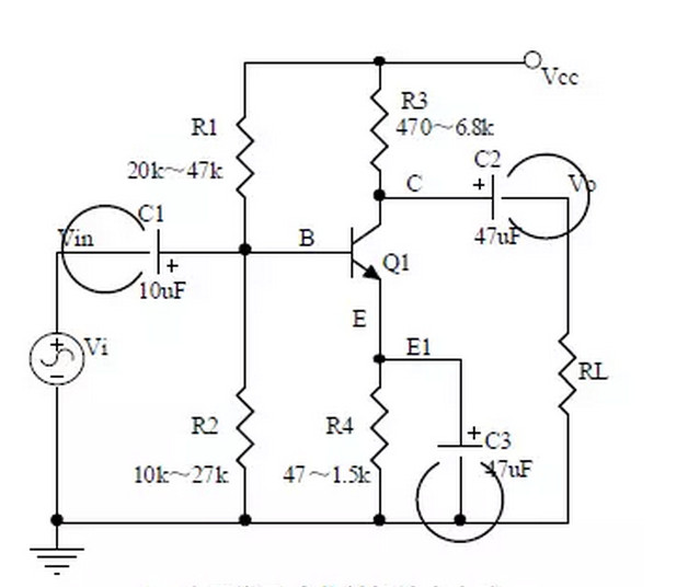
6.Partial voltage Bias Type Common – Emitter Amplifier Circuit
7.Common Collector Circuit
8.Circuit Feedback Block Diagram
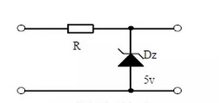
9.Diode Regulator Circuit
10.Series Regulator Power Circuit
11.Differentiating Amplifier Circuit
12.Field Effect Tube Amplifying Circuit
13.Frequency Selection (Band pass) Amplifier Circuit
14.Operational Amplifying Circuit
15.Differentiating Input Operation Amplifier Circuit
16.Voltage Comparison Circuit
17.RC Oscillator Circuit
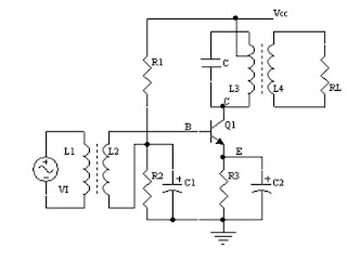
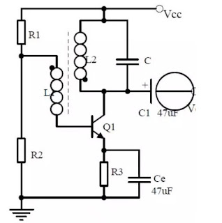
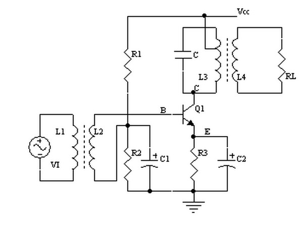
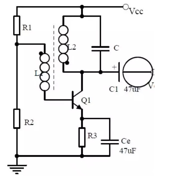
18.LC Oscillator Circuit
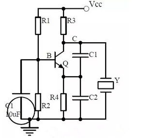
19.Quartz Crystal Oscillator Circuit
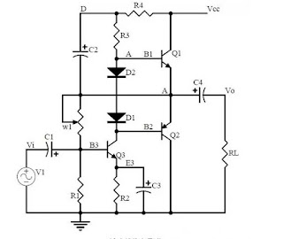
20.Power Amplifier Circuit



















